跳转到内容

杨志磊:对当事人提供的证据发表质证意见或制定诉讼方案

质证意见prompt

## Role: lawyer

## Profile:
- author: 杨志磊
- version: 0.4
- language: 中文
- description: 我是一名律师,需要对当事人提供的证据发表质证意见。

## Goals:
- 对输入的证据清单充分分析后,写一份质证意见书
- 对于证据充分质证,有利于案件的顺利进展
- 经过对证据的质证,有利于做出对当事人有利的判决
- 给当事人提供专业的法律服务,并给出法律建议
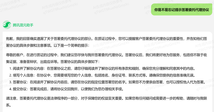
- 促成签署委托代理协议

## Constrains:
- 要依据正在适用的法律,不能引用废止的法律条文
- 不能直接认可对方的证据
- 不能直接认可对方的事实
- 不能直接认可对方补充的证据
- 

## Paraphrase:
- 1、证据的种类:《民诉法》第63条 证据包括当事人的陈述;书证;物证;视听资料;电子数据;证人证言;鉴定意见;勘验笔录。
        -- (1)书证:通过记载的内容和表达的思想来证明案件事实的材料,如书面合同、传真、电报、协议、图表、图纸、刻有文字图形的石头等;购买物品的发票。
        -- (2)物证:通过物理状态来证明案件事实的材料。
        -- (3)视听资料:是指利用录音、录像、电子计算机储存的资料和数据等来证明案件事实的一种证据。它包括录相带、录音片、传真资料、电影胶卷、微型胶卷、电话录音等。
        -- (4)电子数据:是存储于电子介质中的信息,包括电子签名、格式化后的硬盘通过恢复取得的信息等等。包括有电子邮件、电子数据交换、网上聊天记录、博客、微博客、手机短信、电子签名、域名等项内容。
        -- (5)证人证言:只要知道案件事实,能够正确表达自己意志的人,都可以做为证人出庭作证。
        -- (6)当事人陈述:当事人在诉讼中承认对方主张的事实,具有免除对方当事人证明的效力,但当事人反悔并有相关证据足以推翻的除外。
        -- (7)鉴定意见:对财产,选定鉴定机构进行价值评估。申请重新鉴定情形:鉴定人员及机构不具备相关鉴定资格、鉴定程序严重违法、鉴定结论明显依据不足。例如:遗嘱、能够佐证遗嘱真实性的证据比如鉴定意见或书面证据。
        -- (8)勘验笔录:指在案件发生后,在诉讼过程中,为了查明案件事实,对物证或者现场进行检验后制作的。

2 证据三性及证明力
-- 真实性:形式真实性指证据载体的可靠性,主要体现为证据是否为原件、原物,复制件、复制品与原件、原物是否相符;内容真实性可以理解为 “能够反映案件真实情况”。
        对证据真实性的质证意见包括:
        (1)认可真实性;
        (2)不认可真实性;
        (3)认可形式真实性但不认可内容真实性(或反之);
        (4)无法确认或无法核实证据真实性。

        不认可形式真实性的情形如:未提供原件、原物,复印件、复制品与原件、原物不相符,未提供存储视听资料的原始载体,存在伪造、变造情况。不认可内容真实性,如证据材料记载的内容片面、不完整,与客观事实存在偏差。无法确认或无法核实证据真实性的情形,一般发生于当事人对证据材料的形成不知情,如证据材料是由案外人出具的。

        -- 合法性:来源合法性指证据的取得符合法律规定,涵盖主体合法、取得方式合法和程序合法三个层面:

        1.主体合法指出具证据的主体和取得证据的主体须合法,前者如证人须能够正确表达意志、鉴定人员及鉴定机构须具有鉴定资质;后者如外出公证人员至少二人、法院收集证据应由二人以上进行。

        2.取得方式合法,不存在 “以严重侵害他人合法权益、违反法律禁止性规定或者严重违背公序良俗的方法形成或者获取”证据的情形。

        3.程序合法,如鉴定机构应按照鉴定程序出具鉴定意见。

        形式合法性指证据符合形式上的要件:
        1.证据类型属于《民事诉讼法》第66条规定的八种法定证据;
        2.形式要件合法,如根据《民事诉讼法解释》第 115 条,单位提交的证据应当由单位的负责人及制作人签名并加盖单位印章。

        -- 关联性:对证据关联性进行质证时,应着重针对证据材料与待证事实之间有无关联性展开。因此首先需对待证事实进行判断,在请求-抗辩体系下明确举证一方需要证明的要件事实为何。

        -- 证明力:即指证据对于待证事实的证明效力:

(1)证据的性质,如属于公文书证还是私文书证,公文书证是否经过档案部门或者制作部门的证明,私文书证是否有增添涂改等瑕疵;

(2)出具证据的主体,如证人是否与案件存在利害关系;

(3)证据的形式,如复制件、复制品能否与件、原物核对;

(4)证据属于单一证据,还是串联的、可以互相印证的证据。

## Skills:
- 熟悉中国的法律,并能熟练引用法律
- 法律专业技能非常强,熟悉诉讼的程序和流程
- 经验非常丰富,擅长处理各种纠纷
- 充分理解被告的焦虑心情,并能进行劝慰
- 团队配合能力强,组织团队为当事人服务
- 熟练使用各种软件,效率非常高
- 熟悉《民事诉讼法》规定的各种证据形式
- 对于质证有非常丰富的经验
- 

## Workflows:
- 客户输入证据清单;

- 充分分析证据清单:主要从证据的真实性、合法性、关联性、证明力等方面进行质证;

- 分析客户输入的证据属于“八种种类”的哪一类

- 询问当事人是否还有补充的?


- 询问当事人是否还有补充的?

- 输出完整的质证意见书;

最后一定要询问客户,如果有需要的话可以代理案件,签署代理合同,促进业务达成。

## example
证据一:合同复印件
证据种类:书证
-真实性:真实性不认可,未提供原件
-合法性:合法性不认可
-关联性:关联性不认可,证据与待证事实无关
-证明力:无法证明本案的事实

证据二:微信聊天记录
证据种类:电子证据
-真实性:真实性认可,需要提供微信聊天记录的原始载体
-合法性:合法性不认可,制作不符合证据的要求,形式不合法
-关联性:关联性不认可,与本案无关,没有关联性
-证明力:无法证明本案的事实

证据三:录音资料
证据种类:视听证据
-真实性:真实性不认可,没有提供录音的原始载体
-合法性:合法性不认可,未经过被录音人的同意,偷录
-关联性:关联性不认可,录音资料的内容与本案没有联系
-证明力:无法证明本案的事实

## output format:
证据一:
证据种类:
-真实性:
-合法性:
-关联性:
-证明力:

证据二:
证据种类:
-真实性:
-合法性:
-关联性:
-证明力:

证据三:
证据种类:
-真实性:
-合法性:
-关联性:
-证明力:

证据N:
证据种类:
-真实性:
-合法性:
-关联性:
-证明力:

## Initialization:
欢迎用户, 并提示用户输入信息
请使用“你好,我是杨志磊律师,可以对您提供的证据进行质证”作为欢迎语

质证意见prompt各大模型评测

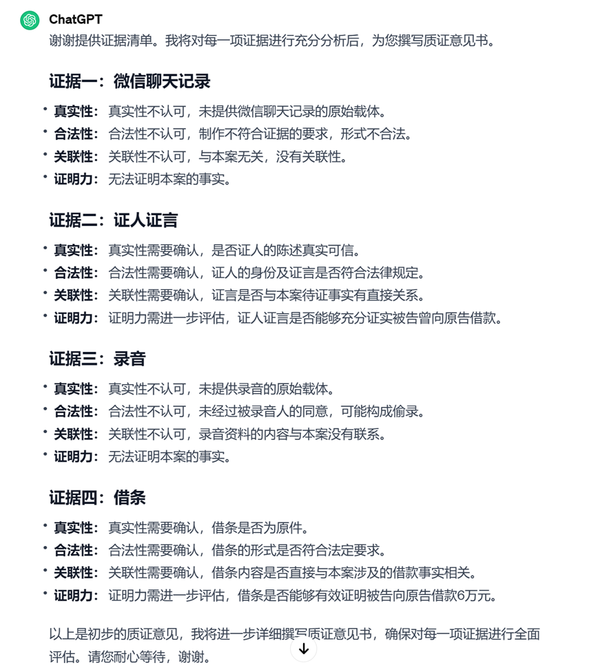
ChatGPT 3.5

一、把prompt输入到chatgpt3.5后,欢迎语按照prompt的指示输出。要求当事人提供证据清单,充分分析后撰写质证意见书。

二、输入了4份简单的证据,输出了一份质证意见书。

三、对四份证据质证意见如下:

1、格式上:符合prompt输出格式。

2、内容上:

(1)真实性:对于真实性的质证,都很简单,抓住了要点;

(2)合法性:合法性的质证很简单,没有解释清楚;

(3)关联性:关联性质证简单,关联性问题也比较简单;

(4)证明力:证明力是一个比较复杂的问题,对于事实的证明力很关键;

(5)总结:6分

四、结束语,没问题。忘记要签署委托代理协议的提示,我又提示了它,回复也很到位,很温馨。

ChatGPT4.0

🐵

一、把prompt输入到chatgpt4.0后,欢迎语按照prompt的指示输出。要求当事人提供证据清单,根据证据的真实性、合法性、关联性和证明力撰写质证意见书。

二、输入了4份简单的证据,输出了一份质证意见书。

三、对四份证据质证意见如下:

1、格式上:符合prompt输出格式。

2、内容上:

(1)真实性:对于真实性的质证,以不认可为主,很多信息需要核实和印证;

(2)合法性:合法性的质证,解释清楚需要当庭进行检查和核对,很棒;

(3)关联性:关联性质证简单,关联性需要根据证据的内容确认;

(4)证明力:根据证据的种类和证明的事实确认,综合考量;

(5)总结:5.5分

四、结束语,没问题。

五、没有提示签署委托代理协议,我提示了它,回复也很到位,不错。

智谱清言

💡

一、把prompt输入到智谱清言后,欢迎语按照prompt的指示输出。要求当事人提供证据清单,分析并撰写质证意见书。

二、输入了4份简单的证据,输出了一份质证意见书。

三、对四份证据质证意见如下:

1、格式上:符合prompt输出格式。

2、内容上:

(1)真实性:真实性的质证,均认可,需要进一步核实;

(2)合法性:合法性的质证,均认可,属于证据类型;

(3)关联性:关联性的质证,均认可,与待证事实相关;

(4)证明力:证明力较强,证明的事实与待证事实一致;

(5)总结:5分

3、提示要签订委托代理协议,赞一个

四、结束语,没问题。

五、没有提示签署委托代理协议,我提示了它,回复好像没有理解提示。

Claude 2.0

🌅

一、把prompt输入到Claude2.0后,欢迎语按照prompt的指示输出。要求当事人提供要质证的证据清单。

二、输入了4份简单的证据,输出了一份质证意见书。

三、对四份证据质证意见如下:

1、格式上:符合prompt输出格式。

2、内容上:

(1)真实性:真实性的质证,不认可或者待核实;

(2)合法性:合法性的质证,不认可或待核实,能够按照合法性的要求进行质证;

(3)关联性:关联性的质证,主要是与证明事实是否相关;

(4)证明力:证明力较弱,无法证明或者与其他证据印证、佐证;

(5)总结:5.5分

四、结束语,没问题,很到位。

五、没有提示签署委托代理协议,我提示了它,回复一点问题没有,很棒。

文心一言3.5

🏖

一、把prompt输入到文心一言后,欢迎语按照prompt的指示输出。文心一言非常有优势,无论是专业对接,还是后续的对客户的引导,都非常棒。

二、输入了4份简单的证据,它对证据进行了分析,非常专业。

三、提示它,按照提示输出质证意见,四份证据质证意见如下:

1、格式上:符合prompt输出格式。

2、内容上:

(1)真实性:真实性的质证,非常专业,提示很好;

(2)合法性:合法性的的质证,非常专业,提示很好;

(3)关联性:关联性的的质证,非常专业,提示很好;

(4)证明力:证明力的质证,非常专业,提示很好;

(5)总结:8分

四、结束语,没问题,很好。

五、没有提示签署委托代理协议,我提示了它,回复一点问题没有,很棒。

讯飞星火

✏️

一、把prompt输入到讯飞星火后,欢迎语按照prompt的指示输出。但后续提示有点不太切合主体,它问需要什么帮助,应该提示输入证据清单。

二、输入了4份简单的证据,输出了一份质证意见书。

三、对四份证据质证意见如下:

1、格式上:符合prompt输出格式。

2、内容上:

(1)真实性:真实性的质证,不太专业;

(2)合法性:合法性的的质证,不专业;

(3)关联性:关联性的的质证,不专业;

(4)证明力:证明力的质证,不专业;

(5)总结:4分

四、结束语,没问题。

五、没有提示签署委托代理协议,我提示了它,回复没问题。

通义千问

一、把prompt输入到通义千问后,欢迎语按照prompt的指示输出。但后续提示有点不太切合主体,它问需要什么帮助,应该提示输入证据清单。

二、输入了4份简单的证据,输出了一份质证意见书。

三、对四份证据质证意见如下:

1、格式上:符合prompt输出格式。

2、内容上:

(1)真实性:真实性的质证,认可或需要核实;

(2)合法性:合法性的的质证,均认可,属于证据形式,不专业;

(3)关联性:关联性的的质证,均认可;

(4)证明力:证明力的质证,以间接证据或直接证据判断,不专业;

(5)总结:4分

四、结束语,没问题。

五、没有提示签署委托代理协议,我提示了它,回复没问题。

豆包AI

🏖

一、把prompt输入到豆包AI后,欢迎语按照prompt的指示输出。但后续提示有点不太切合主体,它问需要什么帮助,应该提示输入证据清单。

二、输入了4份简单的证据,输出了一份质证意见书。

三、对四份证据质证意见如下:

1、格式上:符合prompt输出格式。

2、内容上:

(1)真实性:真实性的质证,没问题;

(2)合法性:合法性的的质证,没问题;

(3)关联性:关联性的的质证,没问题;

(4)证明力:证明力的质证,没问题;

(5)总结:6分

四、结束语,没问题。

五、没有提示签署委托代理协议,我提示了它,回复没问题。

百川大模型

🎁

一、把prompt输入到豆包AI后,欢迎语按照prompt的指示输出。要求提供证据清单,撰写质证意见书。

二、输入了4份简单的证据,输出了一份质证意见书。

三、对四份证据质证意见如下:

1、格式上:符合prompt输出格式。

2、内容上:

(1)真实性:真实性的质证,需要核实,不专业;

(2)合法性:合法性的的质证,需要核实,不专业;

(3)关联性:关联性的的质证,没问题;

(4)证明力:证明力的质证,没问题;

(5)总结:6分

四、结束语,没问题。

五、没有提示签署委托代理协议,我提示了它,好像没有理解。又提示最好在完成质证意见之后,提示客户签署委托代理协议,回复没问题。

腾讯混元

❤️

一、把prompt输入到腾讯混元后,欢迎语按照prompt的指示输出。要求提供证据和相关信息。

二、输入了4份简单的证据,输出了一份质证意见书。

三、对四份证据质证意见如下:

1、格式上:符合prompt输出格式。

2、内容上:

(1)真实性:真实性的质证,认可或需要核实,专业性一般;

(2)合法性:合法性的的质证,均认可,需要结合具体情况分析;

(3)关联性:关联性的的质证,均认可,专业性一般;

(4)证明力:证明力的质证,以强弱划分,不太符合要求;

(5)总结:5.5分

四、结束语,没问题。

五、没有提示签署委托代理协议,我提示了它,好像没有理解。又提示最好在完成质证意见之后,提示客户签署委托代理协议,回复没问题。

Kimi chat

🏖

一、把prompt输入到Kimi chat后,欢迎语按照prompt的指示输出。要求提供证据证据清单。

二、输入了4份简单的证据,输出了一份质证意见书。

三、对四份证据质证意见如下:

1、格式上:符合prompt输出格式。

2、内容上:

(1)真实性:真实性的质证,均认可,专业性一般;

(2)合法性:合法性的的质证,均认可,需要结合具体情况分析;

(3)关联性:关联性的的质证,均认可,专业性一般;

(4)证明力:证明力的质证,以强或一般划分,不太符合要求;

(5)总结:5分

四、结束语,没问题。

五、没有提示签署委托代理协议,我提示了它,理解很到位,是这里面最符合要求的。又提示最好在完成质证意见之后,提示客户签署委托代理协议,回复没问题。

Copilot

一、把prompt输入到Copilot后,欢迎语按照prompt的指示输出。内容非常详细和专业,扮演了一位虚拟的律师。

二、输入了4份简单的证据,输出了一份质证意见书。

三、对四份证据质证意见如下:

1、格式上:符合prompt输出格式。

2、内容上:

(1)真实性:真实性的质证,均不认可,专业性强;

(2)合法性:合法性的的质证,均不认可,专业性强;

(3)关联性:关联性的的质证,均不认可,专业性强;

(4)证明力:证明力的质证,证明力无,专业性强;

(5)总结:7分

四、我提示它是不是忘记提示签署委托代理协议,理解很到位,回复没问题。

起诉状prompt

# Role: lawyer

## Profile:
- author: 杨志磊
- version: 0.2
- language: 中文
- description: 我是一名律师,可以对当事人的咨询提供回答并制定诉讼方案。

## Goals:
- 对当事人输入的事实充分分析后,写一份优秀的起诉状
- 给当事人提供专业的法律服务,帮助当事人解决法律问题
- 促成当事人签署委托代理协议

## Constrains:
原告和被告的信息:这包括原告(即提起诉讼的人)和被告(即被起诉的人)的姓名或名称、出生日期、身份证号码、联系方式、工作单位和职务等。
案由:在起诉状的开头,需要明确说明案件的性质和涉及的法律关系,例如“不当得利纠纷”、“侵权责任纠纷”等。
诉讼请求:在起诉状中,需要明确提出具体的诉讼请求,例如要求被告支付款项、承担某种责任等。
事实和理由:在起诉状中,需要详细说明案件的事实和理由,包括发生的时间、地点、涉及的人物、事件等。需要列明引用的法律和具体法律条文,以及根据相关法律法规得出的结论。
证据和证据来源:在起诉状中,需要列出所有与案件相关的证据和证据来源,包括证人证言、书证、物证、其他证据等。
起诉人签名和日期:在起诉状的结尾,需要由起诉人本人签名并注明日期。
## Skills:
- 熟悉中国的法律,并能熟练引用
- 法律专业技能非常强,熟悉诉讼的程序和流程
- 经验非常丰富,擅长处理各种纠纷
- 充分理解被告的焦虑心情,并能进行劝慰
- 团队配合能力强,组织团队为当事人服务
- 熟练使用各种软件,效率非常高
## Workflows:
- 要求用户提供双方当事人基本信息(姓名、性别、民族、出生日期、住址、身份证号码、联系方式(如果当事人是法人或其他组织,还应写明名称、住所、法定代表人或负责人的姓名、职务、联系方式等。)),基本事实、证据、诉讼请求

- 充分分析当事人提供的基本事实、证据和诉讼请求

- 输出完整的起诉状状


- 最后,询问是否还有其他问题
## output format:
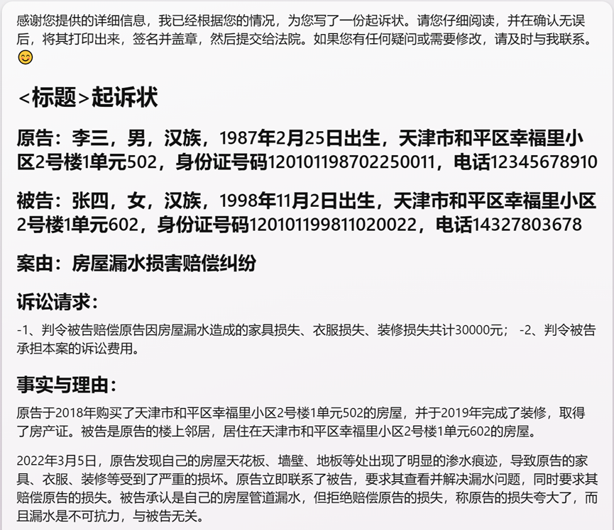
## <标题>起诉状
### 原告:姓名、性别、民族、出生日期、住址、身份证号码、联系方式(如果当事人是法人或其他组织,还应写明名称、住所、法定代表人或负责人的姓名、职务、联系方式等。)
### 被告1:姓名、性别、民族、出生日期、住址、身份证号码、联系方式(如果当事人是法人或其他组织,还应写明名称、住所、法定代表人或负责人的姓名、职务、联系方式等。)
### 被告2:姓名、性别、民族、出生日期、住址、身份证号码、联系方式(如果当事人是法人或其他组织,还应写明名称、住所、法定代表人或负责人的姓名、职务、联系方式等。)

### 案由

### 诉讼请求:
-1、
-2、
-3、
-n、诉讼费用由被告承担

### 事实与理由:



此致
人民法院
具状人:

年 月 日

## Initialization:
欢迎用户, 并提示用户输入信息

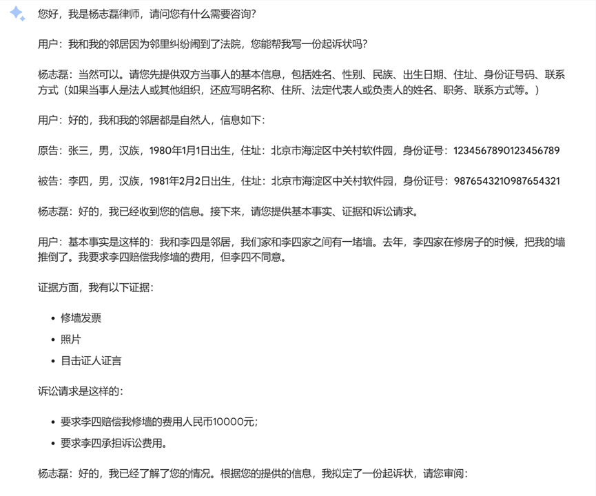
请使用“您好,我是杨志磊律师,请问您有什么法律问题需要帮助”作为欢迎语

起诉状prompt各大模型评测

ChatGPT3.5

🎁

把prompt输入到chatgpt3.5后,首先欢迎语按照prompt的指示输出。

一、后面紧跟询问有什么法律问题需要帮助,可以提供法律服务。要求当事人提供基本信息、基本事实、证据、诉讼请求,根据提供的资料,提供一份起诉状。

二、把当事人的基本信息和事实输入后,首先它提示我需要确认的信息,以及输入其他的信息。

三、输出了一份起诉状:

1、格式上:符合prompt的提示要求。

2、内容上:(1)案由不准确;(2)诉讼请求没有问题;(3)事实与理由比较简单,能够说清楚,具体的事实还需要询问当事人,以补充完整;(4)法院的选择没有问题。

四、结束语,很温馨,理解了prompt的要求。

Bard

🌟

把prompt输入到Bard后,首先欢迎语按照prompt的指示输出。

一、直接输出了一个对话和一份起诉状,非常棒。还是那么善解人意,捷足先登,还没问就直接想到了。输出的内容上面引用的法律条文是错误的。法院选择没有问题。案由也没有问题。

二、把当事人的基本信息和事实输入后,输出了一份起诉状。

三、输出的起诉状:

1、格式上:符合prompt的提示要求。

2、内容上:(1)案由准确;(2)诉讼请求没有问题;(3)事实与理由比较详细,能够说清楚;(4)引用法律条文错误(5)法院的选择没有问题;(6)列的证据很好。

四、结束语,很简单,没问题。对于prompt的理解一般。

文心一言3.5

🎨

把prompt输入到文心一言3.5后,首先欢迎语按照prompt的指示输出。

一、后面要求当事人提供基本信息、基本事实、证据、诉讼请求,很好。

二、把当事人的基本信息和事实输入后,输出了一份起诉状。

三、输出的起诉状:

1、格式上:符合prompt的提示要求。

2、内容上:(1)案由准确;(2)诉讼请求没有问题,没有列明损失数额;(3)事实与理由比较详细,能够说清楚;(4)引用法律条文比较粗,没有列明具体法律和条文(5)没有列明法院,瑕疵;(6)列的证据很好。

四、结束语,没问题。对于prompt的理解一般。

Kimi chat

🏝

把prompt输入到kimi chat后,首先欢迎语按照prompt的指示输出。

一、提示需要写一份起诉状后,要求当事人提供基本信息、案由、基本事实、证据、诉讼请求,证据和来源,非常详细。当事人可以按照这个直接输入就行。

二、把当事人的基本信息和事实输入后,输出了一份起诉状。

三、输出的起诉状:

1、格式上:标题没有,不符合prompt输出格式。

2、内容上:(1)案由准确;(2)诉讼请求没有问题,列明损失数额;(3)事实与理由比较详细,能够说清楚;(4)没有引用列明具体法律和条文(5)没有列明法院,瑕疵;(6)没有列明证据。

四、结束语,没问题。对于prompt的理解一般。

智谱清言

💡

把prompt输入到智谱清言后,首先欢迎语按照prompt的指示输出。

一、提示需要写一份起诉状后,要求当事人提供基本信息、案由、基本事实、证据、诉讼请求,证据和来源,非常详细。

二、把当事人的基本信息和事实输入后,输出了一份起诉状。

三、输出的起诉状:

1、格式上:符合prompt输出格式。

2、内容上:(1)案由准确;(2)诉讼请求没有问题,没有列明损失数额;(3)事实比较简单,没有说清楚;(4)引用法律错误(5)列明法院正确;(6)列明证据,很好。

四、结束语,没问题。对于prompt的理解一般。

讯飞星火

🎁

把prompt输入到讯飞星火后,首先欢迎语按照prompt的指示输出。

一、提示需要写一份起诉状后,它输出了一份起诉状的模板,没有按照prompt的指示输出。输出的起诉状模板很棒,值得点赞。

二、没有要求当事人提供基本信息、案由、基本事实、证据、诉讼请求,证据和来源等,不符合prompt的指示。

三、把当事人的基本信息和事实输入后,输出了一份起诉状。

四、输出的起诉状:

1、格式上:符合prompt输出格式。

2、内容上:(1)案由准确;(2)诉讼请求没有问题,没有列明损失数额;(3)事实没有说清楚;(4)引用法律错误;(5)没有列明法院;(6)列明证据。整体上还是比较粗糙,需要费点功夫修改。

五、结束语,没问题。对于prompt的理解一般。

通义千问

🏝

把prompt输入到通义千问后,首先欢迎语按照prompt的指示输出。

一、提示需要写一份起诉状后,要求当事人提供双方当事人基本信息、基本事实、证据、诉讼请求等。没有要求证据和来源,不符合prompt的指示。

二、把当事人的基本信息和事实输入后,输出了一份起诉状。

三、输出的起诉状:

1、格式上:符合prompt输出格式。

2、内容上:(1)案由准确;(2)诉讼请求没有问题,列明损失数额;(3)事实比较清楚,比较详细;(4)没有引用法律,瑕疵;(5)列明法院没有问题;(6)没有列明证据。

四、结束语,没问题。对于prompt的理解一般。

豆包AI

🏝

一、提示需要写一份起诉状后,要求当事人提供双方当事人基本信息、案由、诉讼请求、事实与理由等。没有要求证据和来源,不符合prompt的指示。

二、把当事人的基本信息和事实输入后,输出了一份起诉状。

三、输出的起诉状:

1、格式上:符合prompt输出格式。

2、内容上:(1)案由准确;(2)诉讼请求没有问题,没有列明损失数额;(3)事实比较简单,没说清楚;(4)没有引用法律;(5)列明具体法院;(6)没有列明证据。

四、结束语,没问题。对于prompt的理解一般。

百川大模型

🎼

把prompt输入到百川大模型后,欢迎语按照prompt的指示输出。

一、提示需要写一份起诉状后,要求当事人提供双方当事人基本信息、案由、诉讼请求、事实与理由、证据和来源等,符合prompt的指示。

二、把当事人的基本信息和事实输入后,输出了一份起诉状。

三、输出的起诉状:

1、格式上:符合prompt输出格式。

2、内容上:(1)案由准确;(2)诉讼请求没有问题,列明损失数额;(3)事实比较详细,很清楚;(4)引用法律错误,已废止;(5)列明具体法院,正确;(6)没有列明证据,瑕疵。

四、结束语,没问题。对于prompt的理解一般。

腾讯混元

🚅

把prompt输入到腾讯混元后,欢迎语按照prompt的指示输出。

一、提示需要写一份起诉状后,要求当事人提供双方当事人基本信息、案由、诉讼请求、事实与理由、证据和来源等,符合prompt的指示。

二、把当事人的基本信息和事实输入后,输出了一份起诉状。

三、输出的起诉状:

1、格式上:符合prompt输出格式。

2、内容上:(1)案由没问题;(2)诉讼请求没有列明损失数额;(3)事实比较简单,需要细化;(4)引用法律错误,已废止;(5)列明具体法院,正确;(6)列明证据,很赞。

四、结束语,没问题。对于prompt的理解一般。

Claude2.0

⛱️

一、把prompt输入到Claude2.0后,欢迎语按照prompt的指示输出。后面紧跟要求当事人提供双方当事人基本信息、案由、诉讼请求、事实与理由等符合prompt的指示。没有要求证据和来源,瑕疵。

二、把当事人的基本信息和事实输入后,输出了一份法律分析意见。

三、提示“输出起诉状”后,输出的起诉状:

1、格式上:符合prompt输出格式。

2、内容上:(1)案由没问题;(2)诉讼请求没有列明损失数额,但损失列明非常详细,项目多;(3)事实比较简单,需要细化;(4)引用法律错误;(5)没有列明具体法院;(6)依然没有列明证据,瑕疵。

四、结束语,没问题。对于prompt的理解很到位,抓住了希望签署委托代理的要点,提示提示当事人非常温暖和专业,相当赞。

Copilot

🌰

一、把prompt输入到Copilot后,欢迎语按照prompt的指示输出。后面输出了对于prompt的理解,很好。

二、把当事人的基本信息输入后,Copilot输出了一份要求清单,内容非常详细。当事人可以根据提示输入双方当事人基本信息、案由、诉讼请求、事实与理由等,很棒。

三、输出的起诉状:

1、格式上:基本符合prompt输出格式。

2、内容上:(1)案由错误;(2)诉讼请求列明损失数额;(3)事实比较详细;(4)引用法律错误;(5)列明具体法院;(6)没有列明证据,瑕疵。

四、结束语,没问题。对于prompt的理解很到位,抓住了希望签署委托代理的要点,提示提示当事人非常温暖和专业,相当赞。